UNIST, 반도체 배선 ‘전기 동맥경화’ 뚫어낼 원료 물질 개발
- 400℃ 고온에도 안정한 루테늄 배선 원료 물질 개발
- 고온 ALD 공정으로 배선 품질·공정 속도 모두 잡아

원료 물질을 사용해 3차원 구조에 균일하게 입혀진 루테늄 박막. (자료제공: UNIST)

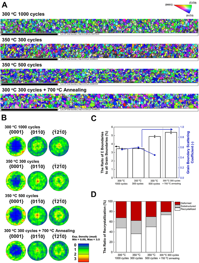
루테늄 박막의 결정 구조와 결정입계(Grain Boundary) 특성 분석 결과. (자료제공: UNIST)
반도체 회로 선폭이 줄어들면서 발생하는 이른바 ‘전기 동맥경화’ 현상을 해결할 물질이 개발됐다.
UNIST(총장 박종래)는 반도체소재부품대학원 김수현 교수팀이 차세대 반도체 배선 소재인 루테늄의 새로운 원료 물질(전구체)과 이를 적용한 원자층 증착 공정 (atomic layer deposition, ALD)을 개발했다고 12월 18일 밝혔다.
금속 배선은 반도체 칩 내부의 수억 개 트랜지스터에 전력을 공급하고 신호를 전달하는 핵심 구조이다. 공정 미세화가 진행되면서 배선 폭이 점점 줄어들고 있는데, 상용 구리 배선은 선폭이 감소할수록 박막의 전기저항이 급격히 증가해 전류가 잘 흐르지 못하고 칩 성능 저하로 이어지는 문제가 있다.
반면 루테늄은 선폭이 줄어들어도 저항 증가가 상대적으로 완만해 차세대 배선 소재로 주목받고 있다. 또한 구리와 달리 별도의 확산방지층이 필요하지 않아 구조를 더욱 간단하게 만들 수 있다는 장점도 있다.
연구팀이 개발한 원료 물질은 400℃에서도 분해되지 않아 고품질의 루테늄 배선을 깔 수 있다. 루테늄 배선은 원료 물질을 먼저 기판에 흡착시킨 뒤, 반응 가스를 주입해 원료 물질의 루테늄 금속 부분만 남기고 나머지 부분을 제거하는 ALD 방식으로 이뤄진다. 배선의 품질은 공정 온도가 높아질수록 뛰어나지만, 기존 루테늄 원료 물질은 높은 공정 온도를 견디지 못하고 분해돼 버리는 문제가 있었다.
이 원료 물질로 증착된 루테늄 박막은 열처리 없이도 이상적인 저항률(벌크 7.4 μΩ·cm)에 거의 근접한 10.6 마이크로옴(μΩ·cm)의 낮은 저항률을 기록했다. 단차 피복성도 95% 이상을 기록했다. 이는 3D 낸드(NAND)와 같이 좁고 깊은 반도체 구조에 박막을 균일하게 입힐 수 있다는 것을 의미한다.
이번 연구에 사용된 원료 물질은 반도체 공정비용과 시간도 줄일 수 있다. 배선이 필요한 곳에만 선택적으로 루테늄이 증착되고, 전기가 통하면 안 되는 절연체 위에는 달라붙지 않는 특성이 있기 때문이다. 절연체 위에 달라붙은 배선은 별도의 식각 공정을 통해 제거해야만 했다. 또 1회 공정에 0.13 나노미터(nm, 1.28 A) 두께의 루테늄 박막을 만들었는데, 이는 기존보다 약 2배 빨라진 속도다.
김수현 교수는 “반도체 소자의 고집적화로 배선 공정의 난이도가 기하급수적으로 높아지는 상황에서, 미세 선폭의 저항 감소와 3D 구조의 증착 균일성, 빠른 증착 속도를 동시에 확보했다는 데 의미가 있다”라며 “차세대 로직 및 메모리 반도체 양산 공정의 수율과 성능 경쟁력을 높이는 데 기여할 것”이라고 말했다.
이번 연구는 UNIST와 일본의 귀금속 소재 회사인 다나까 귀금속(TANAKA PRECIOUS METAL TECHNOLOGIES Co., Ltd.)간의 국제 공동 연구를 통해 얻어졌으며, 산업통상자원부(MOTIE) 기술혁신사업의 지원으로 진행되었다. 연구 결과는 저명한 국제 학술지 ‘어드밴스드 사이언스(Advanced Science)’에 11월 23일 온라인 게재됐다.
[Ceramic Korea (세라믹뉴스)=이광호 ]
기사를 사용하실 때는 아래 고유 링크 주소를 출처로 사용해주세요.
https://www.cerazine.net